آخرین محصولات ویژه

کدنویسی LEDهای چشمک زن در پروتئوس با زبان C در کدویژن

دسته بندي : برق الکترونیک مخابرات

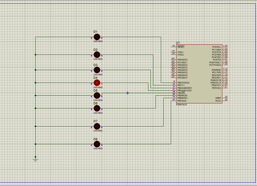
در این فایل سعی بر این شده تا با استفاده از یک ریزپردازنده دستوراتی به هشت LED داده شود تا هرکدام از این LEDها روشن و سپس خاموش و پس از 250ms دوباره LED بعدی روشن شود و در نهایت پس از روشن شدن تمامی LEDها دوباره از انتها به ابتدا روشن  گردد.

 

» قطعات مورد نیاز:

  • یک عدد ریز پردازنده ATMEGA32
  • هشت عدد LED رنگ قرمز

دسته بندی: برق الکترونیک مخابرات

تعداد مشاهده: 6770 مشاهده

کد فایل:13411

انتشار در:۱۴۰۰/۶/۱۶

حجم فایل ها:51.2 کیلوبایت

فرمت برنامه: نامشخص

نوع برنامه: مهندسی

زبان برنامه: انگلیسی

فایل راهنما: نامشخص

لایسنس: نامشخص

قابلیت آپدیت: نامشخص

نسخه (ورژن): نامشخص


اشتراک گذاری:
 قیمت: 20,000 10,000 تومان
پس از پرداخت، لینک دانلود فایل برای شما نشان داده می شود.   پرداخت و دریافت فایل